འབྲུག་ཤེས་ཚད་དང་ཁྱད་རིག་ངོ་སྦྱོར་དབང་འཛིན།

Bhutan Qualifications and Professionals Certification Authority

Ministry of Education and Skills Development

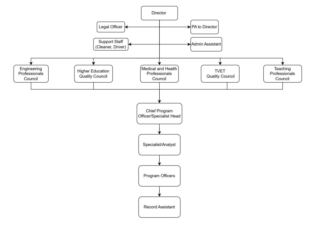
Organizational Structure

Governing Council

The BQPCA is functionally an autonomous body governed by the Governing Council appointed by the Lhengye Zhungtshog as the apex decision-making body. 

In accordance with the approval of the 156th Session of Third Lhengye Zhuntshog which was conveyed to the RCSC vide letter No. C-3/155/2023/1847 dated 31 Oct 2023, and RCSC conveyed the same to the MOESD through its letter No. RCSC/LTD/1/COMM/2023/1222 dated 8 Nov 2023, the following are  the members of the Governing Council (GC) for Bhutan Qualification & Certification Authority (BQPCA) of Ministry of Education & Skills Development (MoESD): 

  1. Chairperson: Secretary, MoESD
  2. Member: Dr. Phuntsho Choden, Evaluation Association of Bhutan (CSO)
  3. Member: Director, Department of Clinical Services, NMS
  4. Member: Dechen Norbu, Chang Ji Ji, Thimphu, Private eminent member
  5. Member-Secretary: Director, BQPCA

As the national agency for qualifications accreditation, professionals certification, and custodian of national qualifications framework, the Terms of Reference (TOR) for the GC shall be, but not limited to the following:  

  1. Oversee and approve strategic documents for ensuring the quality of higher education and training, and professional practices in the country.
  2. Vet and approve Standards, Rules and Regulations for the effective enforcement of the BQPCA mandates.
  3. Appoint Technical Advisory Committees for the Councils.
  4. Certify any other competent authority to carry out the functions for effective implementation of the regulations.
  5. Recommend the establishment of institutes and programmes.
  6. Approve national frameworks on qualifications, credit transfer, competency assessment, etc.
  7. Prescribe fees and penalties.

BQPCA Copyright 2025\Developed  By WONS

Skip to content